Publicación: Demand Side Management Studies on Distributed Energy Resources: A Survey
Portada
Cargando...
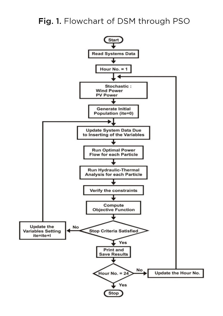
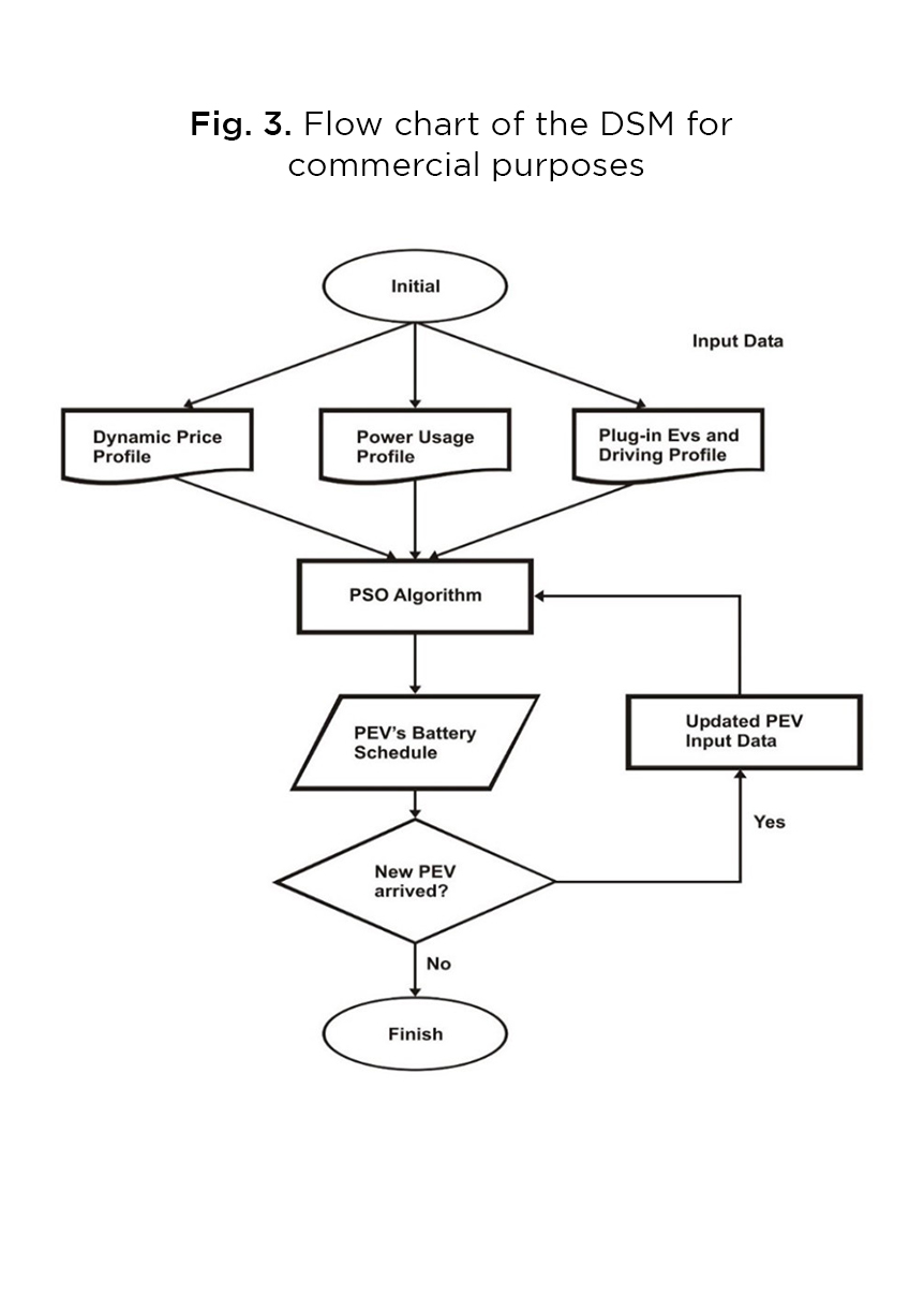
The number of distributed environmentally friendly energy sources and generators necessitates new operating methods and a power network board to preserve or even increase the efficiency and quality of the power supply. Similarly, the growth of matriculates promotes the formation of new institutional systems, in which power and power exchanges become increasingly essential. Because of how an inactive entity traditionally organizes distribution systems, the DG’s connection inevitably changes the system’s qualifications to which it is connected. As a consequence of the Distributed Generation, this presumption is currently legal and non-existent. This article glides on demand side management and analysis on distributed energy resources. Investigation of DSM along with zonal wise classification has been carried out in this survey. Its merits and applications are also presented.